昨天(5月23日),亚洲国际美食节落下帷幕。作为三个举办城市之二的广州、成都再次为“美食之都”的称号正名。

图via网络
广州成都虽然相隔1100公里,在对“吃”的重视上,两座城市却是高度默契。“食在广州,味在成都”,既是“吃货天堂”,又是满城吃货。论美食品类之盛,两地在全国都首屈一指。论爱吃、会吃、懂吃,两地人也难分伯仲。
但作为两地的代表菜系,川菜和粤菜的发展态势却和口味一样悬殊:火锅正在占领世界,粤菜却走不出广东。
最近几年,粤菜馆在成都街头仍然难得一见,川渝火锅在广州却高歌猛进,遍地开花。 当川渝火锅占领广州,粤菜还能淡定多久呢?
广州“引进来”,成都“走出去”
在亚洲美食节上,广州和成提出了不同的口号:一个是“不出广州,吃遍亚洲”;一个则是“中国味道,天府表达”。
两个不同的口号,反映出两城在打造“美食之都”上思路的差异:一个想要“引进来”,一个正在“走出去”。
不难理解。作为一个商贸城市,广州汇聚的不仅是全球各地的商人,也汇聚了各地的饮食:
建设六马路上的西餐厅,小北的正宗中东菜餐厅,远景路韩国风情街……世界各地的美食,都能在广州找到。不出广州,吃遍亚洲乃至全世界,绝非虚言。

建设六马路美食街 via花城网
多年以来,广州也在内外发力,擦亮“食在广州”的招牌。
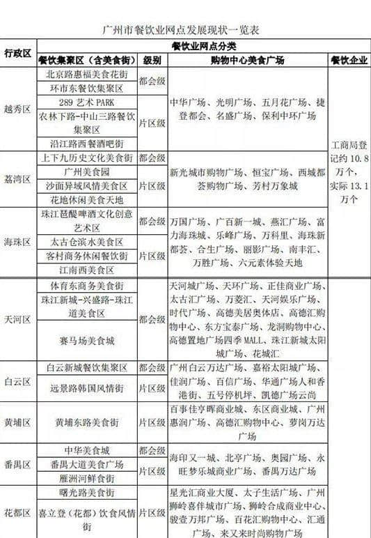
一方面推动粤菜申遗, 对“老字号”餐饮企业给予政策支持;积极打造餐饮集聚区,并整合周边的商业、旅游、文化等资源,对美食街区进行优化。

目前已经形成27个餐饮集聚区,如大家熟悉的珠江琶醍啤酒文化创意艺术区、北京路惠福美食花街等。未来这个数字还有继续增加,广州的“美食地图”将更加广阔。(图via网络)
另一方面,广州正以广州正以美食为媒介,在全球范围内交流和展示广府美食文化,让人们用味蕾感受广州魅力。

如1月份在巴黎举行的广州城市形象国际传播推介会,会上来自广州的厨师与嘉宾一起包虾饺、油角,通过这一互动,拉近了彼此间的距离,也实现了中西美食的对话。而这些广州美食,也征服了法国友人的心。(图via广州日报)
去年,广州成为既上海之后,第二个米其林发布当地指南的中国大陆城市。这大大提升了“食在广州”在国际上的知名度。
作为亚洲第一个被联合国科教文组织授予“美食之都”称号的城市,成都近年来的重点是积极地推动本土美食品牌“走出去”。
随着海底捞、小龙坎等火锅连锁店的兴起和扩张,四川火锅开始风靡世界,越来越多国家的人被这股“辣”劲所征服。成都也积极引导川菜品牌企业、连锁企业通过品牌、人才和技术输出等方式与外国企业联合经营,快速开拓海外餐饮市场。
为了推动成都美食国际化发展,成都正积极拓展自己的全球朋友圈。去年,四川旅游学院在加拿大多伦多设立了川菜国际推广中心。在亚洲国际美食节上,由成都餐饮同业公会倡议发起的“亚洲美食文化联盟”正式成立,联盟参与者包括国内外多家美食机构。一系列的积极活动,让我们看到了成都美食向全球发展的决心。
火锅征服世界,粤菜“足不出户”?
在“引进来”“走出去”的策略之下,粤菜和川菜也呈现出截然不同的发展态势。
虽然在海外市场,得益于庞大的华侨群体,粤菜颇有影响力,但在国内粤港澳以外的省份,粤菜的发展却像其口味一样平淡。离开了粤港澳,粤菜馆数量不多。即使有也非广州本土品牌,且定价颇高,让普通消费者难以接近。
广州老字号陶陶居,在2016年才第一次走出广州,在厦门开店;即便是点都德这种广州随地可见的广式茶楼,也是去年才在上海开分店试水。
相反,川菜在外地的发展势头却像火锅一样热烈。直观的印象里,海底捞、小龙坎、谭鸭血等成都火锅店在全国各大城市均有布局。老房子、成都映像、巴国布衣、麻辣空间等成都知名餐饮企业也开始被越来越多消费者认识。

图via网络
数据方面,由美团发布的《中国餐饮报告2019》显示,2017~2018年间,位居线上订单品类排行榜第一的是火锅,2018全年消费占全品类20.3%;各地菜系中,订单量最多的依然是川菜,2018年占比高达5.8%。两者合计高达26.1%。相反粤菜占比仅为2.2%,不及川菜+火锅的1/10。可以说,川菜是当之无愧的“全民菜”,相比之下,粤菜仅仅是“地方菜”。

(图via美团发布的《中国餐饮报告2019》)
近年来,关于“粤菜为什么走不出广东”的讨论不在少数。
有人将原因归结于口味,确实粤菜平淡而川菜激烈,粤菜不像川菜那样可以让人在短时间内迅速爱上,需要慢慢体会它的鲜美与讲究。

图via网络
有人将原因归结于对食材的挑剔,也有人将原因归结于粤菜师傅的难找。这两点却很难像口味一样站得住脚,粤菜真的有哪些食材是外地找不到而又无法通过物流去解决的吗?粤菜师傅的数量果真少到了只能满足广东需求的程度吗?
根本的原因,在于本地市场足够大,使得多数粤菜品牌外拓动力不足;广府人安安稳稳,务实保守的性格特征也决定了粤菜品牌外拓的勇气不够。
广州人向来爱吃,闲来无事总拉着亲朋好友下馆子,逢年过节都是选择在外就餐,餐饮市场规模居全国前列。对广州本土餐饮品牌来讲,何必冒险去闯不熟悉、不确定的外地市场呢?
况且,大多数老字号粤菜餐馆即使在本地开分店也十分小心;炳胜、渔民新村、点都德等新兴品牌在广州本土的扩张速度惊人,但别说走出广东、走出广州的步子都很难迈开。
一个侧例是,走出广州的老字号“陶陶居”背后真正的掌舵人,并非广州人,而是“山东老家”品牌的创始人尹江波——一个地地道道的山东人。

川菜攻入大本营,粤菜还能淡定吗?
如果粤菜走不出去还不算是危机的话,那么面对近几年川菜尤其是川渝火锅在广州市场的攻城略地,粤菜还能淡定吗?
许多读者应该和识广君一样,观察到最近几年川渝火锅在广州越来越多,大有比肩甚至赶超潮汕牛肉火锅之势。如果说体育西横街是牛肉火锅一条街的话,兴盛路则接近成为川渝火锅一条街。

兴盛路上有不少川渝火锅 via网络
数据上也说明了川渝火锅的强势崛起。据口碑饿了么发布的《广州城市餐饮趋势报告》,尽管粤菜地位依然强势,但老广的口味越来越多元,对外来菜系接受度越来越高,其中川渝火锅成广州餐饮市场今年第一季度消费增长最快的菜系,订单量同比增长超过313%。
从“食在广州”的角度来讲,也许大可不必担忧。作为一个“有容乃大”的城市,越来越多的菜系和餐饮品牌的进入丰富了广州的餐饮品类,也活跃了市场。因为“食在广州”的真意之一,就是不出广州,吃遍世界。
而对于粤菜品牌来讲却不得不思考应对之策了。毕竟,市场蛋糕就这么大,吃火锅次数多了,吃粤菜次数自然就少了。尤其是城市中广大的年轻人而言,粤菜的魅力似乎正在越来越小。
记得2015年,杭州菜品牌“外婆家”进入广州市场时,接受羊城晚报采访的广州酒家的一位经理说:“再多的外地企业进来,炳胜、渔民新村和广州酒家这样的老店不都还是排长队吗?”四年过去了,除去过节,在炳胜、渔民新村和广州酒家门前排队的还多吗?其中又有多少是年轻人呢?
*参考资料
1、《广州亚洲美食节进入倒计时,好玩好吃的活动一大把,广州日报带你品味广州!》——广州日报
2、《报告:广州可申报“美食之都” 推动粤菜走向世界》——界面新闻
3、《广州:全国首个超千亿餐饮大市 》——广州日报数字报
4、《成都展现国际美食之都魅力》——凤凰网财经
5、《中国餐饮报告2019》,美团
6、《粤菜名店为何没有走出去》——羊城晚报
互动时间
出门吃饭你会选择火锅还是粤菜?
本期撰文
syouin
吃火锅,凉茶是标配





评论