什么是海珠?
在老广口里,它是灰头土脸的“河南地”。
在新广口里,它又变成了步履蹒跚的老三区。
不管在老还是新的语境里,海珠似乎都是一个处于边缘,难得被直视的角色。
在广州市各区的GDP排名中,海珠也常年在中游徘徊,难得有爆发,时常被舆论略过。
但在广州的历史舞台上,海珠并不甘于只做一个配角。它一次又一次试图对“什么是海珠”,给出更骄傲的答案。
只是浪涛翻腾的珠江,一次又一次将这座城市的命运分成两半。

豪宅与锚地之间
如果不摊开广州市的地图仔细辨认,可能很多人都不知道关于海珠的两个特征:一个特征是海珠原来是一座完整的岛,形状恰似一枚横卧在珠江上的海贝;另一个特征是这个岛原来这么大,海珠岛的西端,与荔湾区的芳村隔江对望,而东端,已经接近黄埔区的长洲。

而早在两百多年前,广州还是“一口通商”的时代,在海珠作为一个整体的概念远未形成的时候,这座岛屿的东西两端,就在广州的历史舞台上,扮演着特殊的角色。
1766年,十三行行商之一、同文行行主潘振承乘船渡江,在珠江南岸的漱珠涌——今天海珠岛西端的南华西街一带登陆,购地皮,建祠堂,修宅邸。潘家扎根漱珠涌之后,怡和行行主伍秉鉴也开始在此修祠建宅。

清朝“首富”伍秉鉴
潘、伍二人不是普通的行商,他们都曾担任十三行总商,是手持“天子南库”库门钥匙之人,富可敌国。
两位豪商巨贾的带头,使得漱珠涌渐渐成为十三行商人的聚居地,市井面貌变得越来越热闹,当时有诗文传唱:
“郎从桥外打鱼虾,妾出桥头去采茶。来往不离桥上下,漱珠桥畔是侬家”。
不仅如此,漱珠涌的人潮中,还有一群观光的洋人。“一口通商”时代,来到广州做生意的外商仅允许在十三行一带活动,但可以定期到漱珠涌一带游玩。这些游人用画笔描摹他们在漱珠涌的见闻,有些画作还印成明信片,构成了在西方世界最早流传的海珠印象。

黄埔村粤海第一关
海珠在“一口通商”时代另一个重要的地点,则恰好位于海珠的东端。当时,外商远渡重洋所乘坐的商船,也不被允许进入广州城面朝的珠江江面,必须要停泊在城外的一处锚地,用舢板将货运送入城。这片锚地,就是今天琶洲的黄埔村。
根据《黄埔港史》记载,从乾隆二十三年至道光十七年(1758-1837)的80年间,停泊在黄埔古港的外国商船共计5107艘,平均每年63.8艘。
在《广州“番鬼”录》中,美国人亨特曾如此赞叹黄埔港的盛况:“在世界上没有哪个地方,比公司船队集结在黄埔的那种景象更好看的了。各船的进口货已起卸完毕,每艘船排成优美的行列,等待装运茶叶。……船上各物整洁,秩序井然,显示出纪律和力量。”

但在漱珠涌和黄埔村这两个端点之间,如今作为海珠区中心的广大土地上,农田遍布,行走的还是农民、渔夫、飞禽走兽。
在广州“一口通商”时代,海珠还游离在广州城之外,它的地位,远不如当时依仗十三行而全面繁荣,以Canton之名被全世界所熟知的珠江北岸。
“先生产,后生活”
海珠从点到面,更大规模的繁荣,要等到帝国瓦解之后。
民国时期,广州拆城墙、筑马路,积极发展工商业,尤其20世纪30年代,陈济棠主粤期间,在旧城外新辟西村和河南两个工业区。河南由于水运条件好,加之1933年海珠桥建成,珠江两岸在陆路上也得以贯通,成为蓬勃发展的工业区。
这是海珠苏醒的开始。

1933年海珠桥通桥
1952年,共和国政府又开始将广州“河南”西面一带的郊区,作为广州市重要的工业基地加以建设。这里珠江环绕,得水路交通运输之利。不少中央及省、市的大中型企业纷纷落户,形成规模宏大的工业区。颇有传承意味的是,这个工业区临近的一条全长约3公里,宽不到6米的泥沙路,正好通往广州在清帝国时期的仓储码头太古仓,共和国建成后,这条路便成为了后来的工业大道。

工业大道两旁,曾经汇集了一批广东第一、华南第一、甚至全国第一的工厂。广州航海仪器厂,产品远销东南亚和澳大利亚;广州造船厂,生产出了华南第一艘万吨级远洋货轮;广州造纸厂,其新闻纸产品“金页牌”,占国内新闻纸市场的10%以上份额……
而除了重工以外,从这里的流水线走下的很多轻工产品,更受到了新老几代广州人的欢迎,构成了一个特定历史时期的生活碎片,如万宝牌电冰箱、虎头牌电池、五羊牌自行车、双鱼牌乒乓球等名牌产品,都出自工业大道。

这个时期,是海珠在广州发展历史上的高光时刻,地位就如同如今的广州高新区。但社会主义工业化的疾风,既把海珠迅速地托起,也让海珠缺少了城市自然生长的根基。
建国初期的中国,在工业化的路线上向苏联老大哥看齐,采取计划经济模式——“先生产,后生活”,大批厂房在河南的荒野里迅速拔起。但相应的消费场所和市民的自由活动则被严格控制,城市的发展也因此严重滞后于工业的发展,大量的广州市民虽然在河南的工厂上班,下班后依然会赶回河北的家。所以海珠在物质上虽然有了相比过去的进步,但在河北的“老广州”心目中,仍然是郊区。
“宁要河北一张床,不要河南一间房”的俗语,在河南真的开始发展之后,反而体现得更明显了。
即使是在改革开放后的八十年代,这种现象依然明显,1986年,广东著名摄影家,当时在中新社广东分社任摄影记者的安哥,拍摄下了海珠桥早上单车通勤大军的照片,日后,这一幕成为了广州改革开放最重要的视觉符号之一。

安哥摄
潮起潮落
更大的变革,要等到改革开放十年后才能到来。
1989年,第十五版广州市总体规划首次将海珠区纳入中心城区范围。从此,在中心城区“退二进三”的政策影响下,海珠区原本引以为傲的工业向更边缘的郊区转移,生产功能外迁。
制造业退潮后,大规模商品住宅开发成了海珠的主要营生。凭借充足的土地、良好的区位,海珠房地产业风风火火。1990——1995,海珠房地产年开发投资额年均增长率为52.2%,并于1995年超过了工业。以滨江东为代表的一批广州中高端住宅区,就是在这时兴起的。

滨江东高端住宅区(左)
2003年与2005年,广州地铁二号、三号线相继开通,分别将海珠与河北的旧城区中心越秀和新城区中心天河连接了起来。越秀和天河的上班族,逐渐选择定居在房租较为便宜的海珠,借助地铁每日跨江通勤,海珠变得像是对岸人民夜晚的卧室。
不仅如此,机器大工业在海珠退潮,留下的生态位空缺,以一种意想不到的方式被填补上了。
90年代,全球化浪潮涌来,珠三角很多城镇开始承接大量外国的制造业订单,成为“世界工厂”。
相比早早就完成了城市化的河北,海珠在改革开放初期还保留着大量的村镇,在这些村镇里的握手楼,便孕育了一批面向全球的制衣作坊,从五凤、鹭江,到沥滘、土华,制衣流水线在海珠的各个角落传动不停,将“海珠制造”的衣物传送去大江南北,乃至五洲大洋。

由于手工作坊产品的低附加值和生产环境的简陋。经历了这场产业置换的海珠,反而没有建国初期大工厂时代的气势,在观感上变得愈加晦暗迷离。
在同一时期,珠江对岸的天际线,却在冉冉地升起。环市东路的63层、天河北的中信大厦、再到如今珠江新城的东西双子塔。它们银光闪闪的玻璃外墙,还有称谓中反复出现的“国际”、“商务”、“金融”,象征了自己才是广州未来的名片,由于海珠境内几乎没有能遮挡它们的同类建筑,因此不管你在哪里向北望去,都不难看到河北的一两栋高楼,正在俯视着河南匍匐在地面上的市容市貌。
但对于世代耕作于此,甚至被部分河北人讥笑为“河南乞儿”的海珠原住民,转向制衣——不管是做工人、做厂长、还是单纯做厂房房东,都是如今他们终于能抓住的“上岸”机会,让他们为了宏大缥缈的“观感”去放弃改善自己生活的权利,实在过于高高在上。只能说,这是海珠在那个工业退潮,商贸乏力的特定历史时期,拥有的最优解。
答案飘在风中?
2004年,在连通海珠与河北的两条地铁线开通之间,第95届广交会启用了全新的琶洲会展中心,历史在此完成了一个循环。

广交会琶洲展馆
自两百多年前,第一批来自大洋彼岸的水手,将商船的铁锚抛入黄埔港时算起,来自全世界的客商们,终于又回到了琶洲。
在之前的广州历史里,广州的发展主场毫无疑问一直在河北,从前清的十三行,民国的长堤,建国初期的流花路,改革开放后的环市东、天河北、珠江新城……星光熠熠。
不过河北的土地总有饱和的一天,以琶洲为寄托,河南的海珠正在争夺广州历史的主场。
对于琶洲,还有背后的海珠来说,在这场广州历史主场争夺战中,瞄准的不是广州目前的主导产业,而是广州未来的主导产业。
2016年8月15日,广州市政府通过《琶洲互联网创新集聚区产业发展规划》,提出建设成为互联网领军企业总部云集、互联网产业服务体系完善、互联网创新创业环境优越的琶洲新型CBD核心区。
如今,猎德大桥以东的琶洲西区已是一片钢铁丛林节节向上的热土:腾讯、阿里、复星、小米、唯品会等一众大厂,都早早在此预定了总部大楼的席位。

琶洲互联网集聚区(规划图)
但对于体量庞大的海珠来说,只有一个琶洲就能够拉动得起来了吗?
如果说一条珠江把广州分成了南北两个部分的话,一条新港路也像一条固态的河流一样,把海珠分成了两个世界。北面是沿江而建的恢弘的展馆、一个又一个高端住宅区、成熟的生活区和正在拔地而起的写字楼群,南面却依旧是大片大片形态像六线城镇的城中村,如同一个个包裹在海珠这片大贝壳中的沙粒。
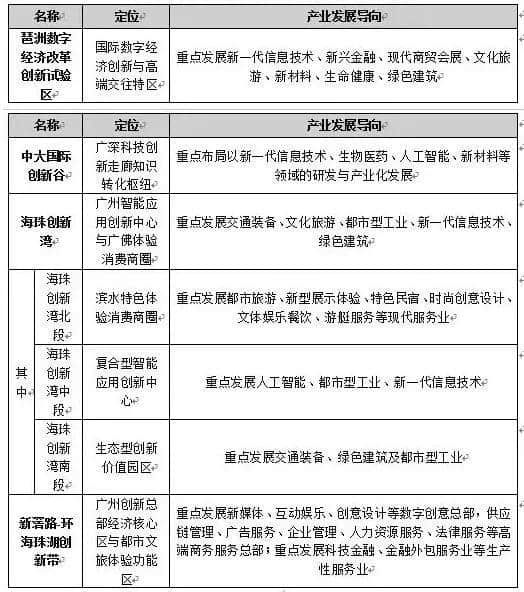
去年,海珠区政府发布了《海珠区产业发展规划(2018-2035年)(征求意见稿)》文件中提出海珠未来重点打造“一区:琶洲数字经济改革创新试验区;一谷:中大国际创新谷;一湾:海珠创新湾;一带:新滘路-环海珠湖创新带”四大功能片区。

什么是海珠?对于这个问题,海珠自己不光想要一个现在时的答案,更想要个将来时的答案。
这其中几多能成为现实,几多只是不切实际的幻想,我们很难预料。至于规划尚未关照不到的地方,也只能继续灰头土脸,继续在边缘等待。就像曾经海珠等待广州的关照。
只是祝愿这片河南地,不再步履蹒跚。
当游客登上广州塔,向南看去不再是一片黯淡。
也祝愿这只大贝壳中的一粒粒沙子,都有成为珍珠的一天。
撰文 | 克朗代克
参考文献
《共和国工业化的历史印记——工业大道》- 陈东明
《十三行风华 成就漱珠涌》- 王月华
《资本循环视角下的城市空间结构演变机制研究——以海珠区为例》-周玉璇、李郇、申龙
图片源自网络
© THE END
互动话题
你印象中的海珠是什么样子的?

本文由识广原创出品,未经许可,请勿转载。
长按二维码关注识广,获取更多精彩内容




评论