广州11区“暖企”行动大比拼:黄埔反应最快,荔湾力度最小


疫情之下,无人可以开工大吉,众多中小企业更是面临巨大的生存压力。
从2月初开始,全国各地各级政府因地施政,相继出台了一系列帮扶本地中小微企业的措施。
于是,各地在防疫措施大比拼的同时,也展开一轮“暖企”政策大比拼。
广州也不例外——市一级、区一级都积极出台“暖企”政策,帮助企业渡过难关。
诚然,企业不会也不应依靠政府救助来度过难关。但也恰恰是这个时候,无论是政策出台时间,还是完善程度、支持力度,最能体现出不同城市、不同地区对企业尤其是中小微企业的重视程度,进而反映一地的营商环境甚至治理能力。
那么,与全国比,广州表现如何?广州各区之间又呈现怎样的差异?
广州对比长三角城市:反应慢,覆盖广
相较国内许多大中城市而言,广州的反应并不迅速。
自从2月2日南京、苏州率先出台惠企政策以来,2月3日北京、上海、青岛、湖州、宁波、深圳福田等地发布政策,到2月4日更是有张家口、徐州、福州、济南、泰州、重庆、嘉兴、广州黄埔等地做出反应。
在大湾区内,在市一级层面最先做出反应的是珠海与佛山(2月5日),紧接着才是广州(2月6日)、东莞(2月7日)、深圳(2月8日)。
不难发现,在全国范围内,最开始对中小企业帮扶做出反应的,是长三角地区。民营企业发达的大湾区,在应对疫情的冲击之下,却不是反应最迅速的。
而哪怕在大湾区内部,广州的反应也有些“迟钝”。甚至黄埔区的动作,都比广州市一层面反应更为迅速。
从内容上看,全国各地的帮扶政策大同小异,主要从金融支持、减免租金、减免缓缴税费、财政支持等方面施政。

宝洁黄埔工厂已恢复大部分生产线。图 | 黄埔融媒
相比之下,广州的帮扶力度并不落后于其他地区,但相较其他地区也并无超出的地方。
以减租为例。国内大多数城市都是对国有物业租金实行“一免两减半” (减免2月物业租金,3、4月租金减半),而广州则是实行“双免”:对承租市属和区属国有企业物业用于线下商业实体店经营的中小微企业,减免2020年2月份和3月份物业租金。
在服务对象上,这一政策的扶持对象不仅包括中小微企业,还包括了全市105万户个体工商户,涵括了餐饮、商贸、交通等受疫情冲击较大的行业、企业和个体户。
其中,相对国内其他城市,“商贸之都”广州拥有数量更多,规模更大的专业批发市场。针对此,广州提出了降低专业市场租金,降低电商平台费用等特色举措;针对疫情造成的企业财务恶化、失信行为、不能履约行为等,提出了放宽项目评审财务条件、暂不列入联合惩戒名单、免费开具不可抗力事实性证明、开展专项法律服务等针对性措施,尽力维护企业合法权益。

大门紧闭的东湖灯光音响专业市场
广州各区比较:
黄埔反应最迅速,荔湾力度最小
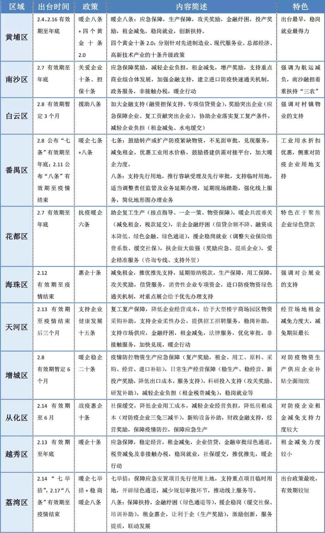
再把目光投向广州的各个区。从2月4日黄埔区率先推出“暖企八条”开始,广州11个区先后根据区内实际情况制定了中小企业帮扶政策。

点击查看大图
可以看到,绝大多数区的政策措施基本类似,涉及应急物资、减免租金、稳岗就业、生产奖励、金融纾困、政务服务等方面,但是在不同的条目上略有差异。通过各区政策的对比,不难发现:
反应最快的行政区为黄埔区。早在2月4日,市级层面政策未出台之时,黄埔已经先行公布。这与黄埔区中小企业众多、规模巨大不无关系:黄埔区80%以上的授权发明专利、创新成果和新产品来自民营及中小企业。而反应速度最慢的是从化区与荔湾区。
从政策的执行期限来看,期限最长的为黄埔、花都、越秀和南沙,有效期至年底。而荔湾区、海珠区的政策期限,仅限于疫情期间,对中小企业支持力度略显不足。
在租金减免方面,力度最大的是天河,范围最广的是白云。天河区在市级政策免除2、3月租金的基础上,实行经营场地4、5月份租金减半,并且针对楼宇、商场的物业管理公司购买防疫物资给予支持,管理面积10万平方米以上的补助10万元,管理面积5万至10万平方米的补助5万元。相比之下,从化虽推出“三免三减半”,但仅限于防疫物资生产企业。

白云区针对区内集体企业和村社集体物业多、体量大的特点,将减免对象基本覆盖到区内各类经营主体,包括个体工商户,并鼓励社会各界也通过协商适当减免租金,初步估算减免物业租金达到10亿元。
并且,考虑到白云区有多个保障全市农产品供应的批发市场、生产企业、生鲜运输企业及合作社,白云特别设置了对在疫情期间保障“菜篮子”供应的区内优秀企业进行10万元奖励。
在创新扶持方面,各区对产业园区减免租金的支持力度不一,力度最大为黄埔与南沙,对于累计减免企业租金超过100万的产业园区,给予50万一次性奖励;越秀区给予30万元奖励,紧随其后。
在稳岗方面,黄埔区力度最大。在广州市以及其他各区“返还失业保险费50%”的基础上,扩大到75%,为全国力度最大。并且在2月16日,黄埔区对政策进一步升级,公布了四个“黄金十条”2.0,新增了企业人才奖不限高管、新注册企业经营贡献奖不设上限、新增技改和增资扩产扶持等措施,进一步加大对企业的支持力度。
在金融支持方面,南沙和花都较为亮眼。其中,南沙力争为中小微企业放贷续贷超200亿元,花都则力争中小企业贷款增长30%。作为拥有全市70%金融机构的天河,在国家省市政策的基础上再设立3000万元的中小微企业贷款贴息专项资金,进一步降低企业的融资成本。
此外,各区在特色产业方面各有亮点。拥有琶洲会展中心的海珠区,特别强调鼓励展馆对受疫情影响取消或延期的展会基于优先安排档期、减免违约金等支持举措。生物医药产业发达的黄埔区,对研发出有效抗疫治疗药物的企业给予1000万元一次性奖励(增城也有此条)。
以航空产业为主导的空港经济区,提出对白云机场综合保税区内各园区经营单位减免的租户仓库(含跨境电商业务运营仓库)2个月的租金给予全额补贴。南沙区则强化了对航运物流、国际贸易行业等外向型经济的减负,同样建立起疫情防控物资进口绿色通道和快速通关受理机制。
综合来看,在这轮“企业扶持政策”的比拼中,黄埔区反应最快、稳岗力度最大,天河免租力度最大,荔湾区反应最慢、措施亦缺乏亮眼之处,力度最小。
有待完善,期盼落实
虽然政策支持看似力度强劲,但事实上,政策并不是万能的救命稻草。
在金融支持上,对于金融机构降低成本费率,加大信贷投放等,政策的措辞同样为“推动”、“鼓励”。至于银行机构的支持力度,最终仍是由各银行机构决定。中小微企业融资难是一直以来的问题,此次疫情更加剧了中小微企业的资金压力,但金融支持在最终能否落到中小微企业头上仍然要打上大大的问号。
其次,无论是市级政策还是区级政策,对于租金的减免,仅限于国有物业;对于非国有物业而言,则是通过政策奖励、支持“鼓励”减免。现实中,承租国有物业的企业数量远小于承租非国有物业的数量。政策支持力度究竟有多大,能否起到引导非国有物业为企业减免租金降低成本的效果,仍然需要观察。

疫情之下,广州某大型购物商场顾客寥寥无几。
此外还有纳税问题。政策提到,受疫情影响,企业发生重大损失,生产经营活动受到重大影响,且缴纳房产税、城镇土地使用税确有困难的,可申请房产税、城镇土地使用税困难减免。此间,重大损失具体到何程度,减免的力度又如何?保守预计,由于去年大规模减税降费,财政当前已经面临着比较明显的减收压力,今年进一步减税的空间恐怕已经不太大了。
虽说政策仍有待进一步完善,但相比之下,已有政策能否迅速落到实处显得更为重要。面对如此庞大的中小企业基数,调动各方进行落实的过程不免遭遇困难重重,但这刻不容缓。
然而据日前广州某大型连锁快餐店向识广透露,政府所出台的降租减税等政策,目前尚未落到实处;包括其在内的大部分企业,目前仍是在自己承担损失。而就算是在天河区某国企物业产业园区,相关政策仍在审批,尚未落实。

疫情之下,餐饮业一片萧条
根据公开报道,政策的效果正在初步显现。据悉,根据“市十五条”的“实施援企稳岗政策”,至今已有符合不裁员少裁员等条件的29264家参保企业申请到了“稳岗补贴”,涉及返还补贴6.0117亿元;还有受影响较大的2570家申请到了继续实施失业保险费共涉及返还金额14.4397亿元。
另外,许多大型民营企业也响应政府号召进行了减租。如万达广场、时尚天河等均是免1个月租金;太阳新天地此前的免租方案是2月份租金减半,不过该公司正在研究将免租期延长。但仍有许多中小型民企物业还未拿出举措,毕竟,它们自身也是这场疫情的“受害者”。
期盼政策能够尽快落到实处,让暖企行动的较量从政策出台速度转向政策的完善和落实上。
撰文 | Ethan
编辑 | P.K
© THE END
本文由识广原创出品,未经许可,请勿转载。
互动话题
如何评价广州的“暖企”政策?





评论