AI技术大潮下,ERP的AI化进程已经从传统的“外挂式”演进为了“AI原生”,其中的一个表象就是,AI智能体(AI Agent)在ERP系统中扮演越来越重要的角色。
而AI Agent的大量应用,也让企业管理突破了传统方式,从以往的“人治”为主,演化为了AI深度参与从战略到执行的每一个环节。基于此,企业得以构建一个全新的智慧管理平台,让管理理念真正落实到运营与管理的各个层面。
企业AI顾问:从“人操作系统”到“系统指挥人”
在端点科技新发布的AI原生ERP中,AI Agent被具象成为了每位使用者系统界面中的“企业AI顾问”,通过这些AI顾问的具体工作表现,用户可以直观感受到AI Agent给企业经营管理方式带来的变化。
例如,某一集团企业在召开下一年度战略经营会之前,CEO正在ERP系统中分析本年度经营数据,而系统“AI董事会驾驶舱”界面中,净资产收益率、净利率、资产周转率、应收/应付/存货周转天数、资产负债率等各种数据一览无遗;与此同时,AI顾问在另一个窗口实时提出了盈利、运营、负债等一系列能力指标建议,以供CEO参考以及会议讨论。

图 董事会驾驶舱
在企业整体经营战略确定之后,销售主管、采购主管、财务主管、计划主管等中层管理人员,分别在ERP系统中接收到了来自AI顾问相应的专项指标分析和代办事项。例如,销售主管被提示需要申请销售费用,采购主管的界面中则出现了调整付款周期、联合规划产能等待办项,财务主管和计划主管也分别收到了各种会议和工作提醒。各部门主管可以根据系统建议来推进工作,保持正确的业务方向。

图 企业AI顾问-待办事项
而到了具体执行人员层面,AI顾问则为员工提供了更多具体的业务执行助力。例如,计划员可以借助AI顾问的自动化能力进行车间排产和库存优化,销售经理则借助系统AI能力生成了报价单与报销单。AI顾问的助力,大大提升工作效率的同时,确保企业的经营管理规划落到实处。

图 企业AI顾问-业务执行助力
从上述示例可见,被赋予企业管理“灵魂”的AI Agent深度参与到了企业经营管理的各个层面,整体工作流已从“人操作系统”转变为“系统指挥人”。
三层架构,从战略到执行落实管理理念
在AI原生ERP中,AI Agent不仅具备AI的认知、推理、决策能力,还融合了企业管理理念,从而可以全面驱动企业运营。为了更好地将管理理念落实到企业经营管理的每一个环节,端点科技将AI原生ERP的“AI管理顾问团队”分为了三个层次,以实现精细化的管理支持:
战略层AI顾问
这一层次的AI Agent主要负责协助企业高层开展战略分析,通过提供全局业务的洞察和辅助决策能力,为企业高管们的决策提供辅助指导。
管理层AI顾问
提供针对专项指标、业务进度的风险评估和决策建议,确保各项业务始终沿着正确的方向推进,是这一层次AI Agent的主要任务。
助理层AI顾问
这一层次AI Agent可以为企业员工提供业务执行所需的业务支撑和提效工具,帮助基层员工加强专业执行能力,提升整体业务绩效。
端点科技还为这些AI顾问提供了海量工具库,以完成ERP中的事件、动作、服务等多维操作,从而让这三个层面的AI顾问拥有更全面的企业管理能力,彼此相辅相成,真正实现企业管理理念的“从战略到执行”。

场景化落地,让AI真正参与企业管理流程
在实际的企业运营管理中,AI Agent具有自行处理工作的能力只是满足了基本需要,而要想让AI Agent充分发挥出作用,场景化才是关键。
在端点科技AI原生ERP中,对所有岗位的AI管理顾问都强调了场景化工作的能力。以价值驱动、职责对齐、业务闭环为原则,对不同岗位AI Agent的使用技能、工作流程、协作关系都加以了明确定义,来实现更精简、消耗低、更准确、易维护且具备可扩展性的规模化应用。
其中最为复杂的,是解决AI顾问与人类员工之间,以及AI顾问之间的沟通协作问题。对此端点科技AI原生ERP中定义了多种业务场景的协作类型,例如交接、汇报、协商、汇集等等,让AI顾问可以灵活地执行串行与并行任务,甚至根据实际业务目标自由组合。
例如在实际工作中,计划主管根据订单制定生产计划后,可以给不同岗位的AI助手分配任务,要求TA们分别完成库存周转分析、库存优化、计划执行跟踪等工作,实现“人机协同”的高效管理。

图 计划主管分配任务
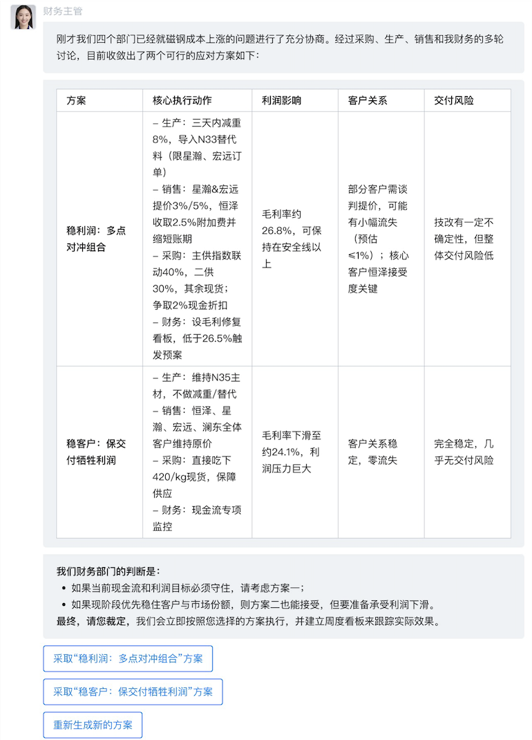
再例如面对核心供应商物料价格暴涨时,财务、销售、生产、采购等部门的AI顾问可以协同生成多套应对方案,各部门主管在此基础上决定采用哪种方案,再由AI顾问来辅助执行。


图 AI顾问协同
正是这种场景化落地能力,让端点科技AI原生ERP与固化的软件有了根本性不同,成为可替换、可适配、可升级的企业管理AI框架。
AI赋能管理,打造数智企业
根据Gartner预测,到2026年将有75%的全球500强企业会采用决策智能实践,包括对决策进行记录以实施后续分析;而2027年,50%的业务决策将通过用于决策智能的AI智能体得到增强或实现自动化。
未来的企业管理中,AI Agent的重要性将与日俱增。端点科技AI原生ERP中的“AI顾问矩阵”与这一趋势高度趋同,将帮助用户构建起企业管理的AI新模式,更轻松地打造出数智企业,开启高质量、可持续的新一轮增长。



评论